新華社北京11月25日電 國務院日前印發《關于開展營商環境創新試點工作的意見》(以下稱《意見》),部署在北京、上海、重慶、杭州、廣州、深圳6個城市開展營商環境創新試點,聚焦市場主體關切,加快打造市場化法治化國際化的一流營商環境,更大力度利企便民。
《意見》指出,要以習近平新時代中國特色社會主義思想為指導,立足新發展階段,完整、準確、全面貫徹新發展理念,構建新發展格局,以推動高質量發展為主題,統籌發展和安全,以制度創新為核心,賦予有條件的地方更大改革自主權,進一步轉變政府職能,一體推進簡政放權、放管結合、優化服務改革,推進全鏈條優化審批、全過程公正監管、全周期提升服務,推動有效市場和有為政府更好結合,促進營商環境邁向更高水平,更大激發市場活力和社會創造力,更好穩定市場預期,保持經濟平穩運行。
《意見》提出,要進一步破除區域分割和地方保護等不合理限制,清理對企業跨區域經營、遷移設置的不合理條件,破除招投標、政府采購等領域對外地企業設置的隱性門檻和壁壘;健全更加開放透明、規范高效的市場主體準入和退出機制,方便市場主體辦理名稱登記、信息變更、銀行開戶、注銷等相關手續;持續提升投資和建設便利度,推進社會投資項目“用地清單制”改革,推動分階段整合規劃、土地、房產、交通、綠化、人防等測繪測量事項;更好支持市場主體創新發展,探索適應新業態新模式發展需要的準入準營標準;持續提升跨境貿易便利化水平,推動與部分重要貿易伙伴口岸間相關單證聯網核查,開展“組合港”、“一港通”等改革;優化外商投資和國際人才服務管理,加強涉外商事法律服務;維護公平競爭秩序,加強和改進反壟斷與反不正當競爭執法,健全遏制亂收費、亂攤派的長效機制;依法保護各類市場主體產權和合法權益,建立政府承諾合法性審查制度和政府失信補償、賠償與追究制度;優化經常性涉企服務,推行涉企事項“一照通辦”,全面實行惠企政策“免申即享”、快速兌現。
《意見》強調,要堅持放管結合、并重,夯實監管責任,健全事前事中事后全鏈條全流程的監管機制,在直接涉及公共安全和人民群眾生命財產安全的領域,實行懲罰性賠償等制度。要加快打破信息孤島,擴大部門和地方間系統互聯互通和數據共享范圍,推動更多數據資源實現安全高效互通共享。
《意見》要求,要建立改革事項動態更新機制,定期對創新試點工作進行評估,對于實踐證明行之有效、市場主體歡迎的改革措施要及時在更大范圍復制推廣。要堅持穩步實施,在風險可控前提下有序推進創新試點工作走深走實。
國務院
關于開展營商環境創新試點工作的意見
國發〔2021〕24號
各省、自治區、直轄市人民政府,國務院各部委、各直屬機構:
黨中央、國務院高度重視優化營商環境工作。近年來,我國營商環境持續改善,特別是部分地方主動對標國際先進率先加大營商環境改革力度,取得明顯成效,對推動全國營商環境整體優化、培育和激發市場主體活力發揮了較好的示范帶動作用。為鼓勵有條件的地方進一步瞄準最高標準、最高水平開展先行先試,加快構建與國際通行規則相銜接的營商環境制度體系,持續優化市場化法治化國際化營商環境,現提出以下意見。
一、總體要求
(一)指導思想。以習近平新時代中國特色社會主義思想為指導,全面貫徹黨的十九大和十九屆二中、三中、四中、五中全會精神,立足新發展階段,完整、準確、全面貫徹新發展理念,構建新發展格局,以推動高質量發展為主題,統籌發展和安全,以制度創新為核心,賦予有條件的地方更大改革自主權,對標國際一流水平,聚焦市場主體關切,進一步轉變政府職能,一體推進簡政放權、放管結合、優化服務改革,推進全鏈條優化審批、全過程公正監管、全周期提升服務,推動有效市場和有為政府更好結合,促進營商環境邁向更高水平,更大激發市場活力和社會創造力,更好穩定市場預期,保持經濟平穩運行。
(二)試點范圍。綜合考慮經濟體量、市場主體數量、改革基礎條件等,選擇部分城市開展營商環境創新試點工作。首批試點城市為北京、上海、重慶、杭州、廣州、深圳6個城市。強化創新試點同全國優化營商環境工作的聯動,具備條件的創新試點舉措經主管部門和單位同意后在全國范圍推開。
(三)主要目標。經過三至五年的創新試點,試點城市營商環境國際競爭力躍居全球前列,政府治理效能全面提升,在全球范圍內集聚和配置各類資源要素能力明顯增強,市場主體活躍度和發展質量顯著提高,率先建成市場化法治化國際化的一流營商環境,形成一系列可復制可推廣的制度創新成果,為全國營商環境建設作出重要示范。
二、重點任務
(四)進一步破除區域分割和地方保護等不合理限制。加快破除妨礙生產要素市場化配置和商品服務流通的體制機制障礙。在不直接涉及公共安全和人民群眾生命健康的領域,推進“一照多址”、“一證多址”等改革,便利企業擴大經營規模。清理對企業跨區域經營、遷移設置的不合理條件,全面取消沒有法律法規依據的要求企業在特定區域注冊的規定。著力破除招投標、政府采購等領域對外地企業設置的隱性門檻和壁壘。探索企業生產經營高頻辦理的許可證件、資質資格等跨區域互認通用。
(五)健全更加開放透明、規范高效的市場主體準入和退出機制。進一步提升市場主體名稱登記、信息變更、銀行開戶等便利度。建立健全市場準入評估制度,定期排查和清理在市場準入方面對市場主體資質、資金、股比、人員、場所等設置的不合理條件。推行企業年報“多報合一”改革。完善市場主體退出機制,全面實施簡易注銷,建立市場主體強制退出制度。推行破產預重整制度,建立健全企業破產重整信用修復機制,允許債權人等推薦選任破產管理人。建立健全司法重整的府院聯動機制,提高市場重組、出清的質量和效率。
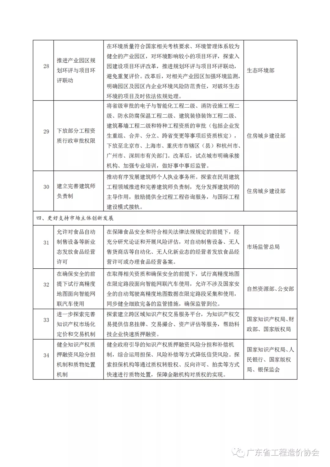
(六)持續提升投資和建設便利度。深化投資審批制度改革。推進社會投資項目“用地清單制”改革,在土地供應前開展相關評估工作和現狀普查,形成評估結果和普查意見清單,在土地供應時一并交付用地單位。推進產業園區規劃環評與項目環評聯動,避免重復評價。在確保工程質量安全的前提下,持續推進工程建設項目審批制度改革,清理審批中存在的“體外循環”、“隱性審批”等行為。推動分階段整合規劃、土地、房產、交通、綠化、人防等測繪測量事項,優化聯合驗收實施方式。建立健全市政接入工程信息共享機制。探索在民用建筑工程領域推進和完善建筑師負責制。
(七)更好支持市場主體創新發展。完善創新資源配置方式和管理機制,探索適應新業態新模式發展需要的準入準營標準,提升市場主體創新力。在確保安全的前提下,探索高精度地圖面向智能網聯汽車開放使用。推進區塊鏈技術在政務服務、民生服務、物流、會計等領域探索應用。探索對食品自動制售設備等新業態發放經營許可。完善知識產權市場化定價和交易機制,開展知識產權證券化試點。深化科技成果使用權、處置權和收益權改革,賦予科研人員職務科技成果所有權或長期使用權,探索完善科研人員職務發明成果權益分享機制。
(八)持續提升跨境貿易便利化水平。高標準建設國際貿易“單一窗口”,加快推動“單一窗口”服務功能由口岸通關向口岸物流、貿易服務等全鏈條拓展,推進全流程作業無紙化。在確保數據安全的前提下,推動與東亞地區主要貿易伙伴口岸間相關單證聯網核查。推進區域通關便利化協作,探索開展粵港澳大灣區“組合港”、“一港通”等改革。推進鐵路、公路、水路、航空等運輸環節信息對接共享,實現運力信息可查、貨物全程實時追蹤,提升多式聯運便利化水平。在有條件的港口推進進口貨物“船邊直提”和出口貨物“抵港直裝”。探索開展科研設備、耗材跨境自由流動,簡化研發用途設備和樣本樣品進出口手續。
(九)優化外商投資和國際人才服務管理。加強涉外商事法律服務,建設涉外商事一站式多元解紛中心,為國際商事糾紛提供多元、高效、便捷解紛渠道。探索制定外籍“高精尖缺”人才地方認定標準。在不直接涉及公共安全和人民群眾生命健康、風險可控的領域,探索建立國際職業資格證書認可清單制度,對部分需持證上崗的職業,允許取得境外相應職業資格或公認的國際專業組織認證的國際人才,經能力水平認定或有關部門備案后上崗,并加強執業行為監管。研究建立與國際接軌的人才評價體系。持續提升政府門戶網站國際版服務水平,方便外籍人員及時準確了解投資、工作、生活等政策信息,將更多涉外審批服務事項納入“一網通辦”。
(十)維護公平競爭秩序。堅持對各類市場主體一視同仁、同等對待,穩定市場主體預期。強化公平競爭審查剛性約束,建立舉報處理和回應機制,定期公布審查結果。著力清理取消企業在資質資格獲取、招投標、政府采購、權益保護等方面存在的差別化待遇,防止濫用行政權力通過劃分企業等級、增設證明事項、設立項目庫、注冊、認證、認定等形式排除和限制競爭的行為。建立招標計劃提前發布制度,推進招投標全流程電子化改革。加強和改進反壟斷與反不正當競爭執法。清理規范涉企收費,健全遏制亂收費、亂攤派的長效機制,著力糾正各類中介壟斷經營、強制服務等行為。
(十一)進一步加強和創新監管。堅持放管結合、并重,夯實監管責任,健全事前事中事后全鏈條全流程的監管機制。完善公開透明、簡明易行的監管規則和標準,加強政策解讀。在直接涉及公共安全和人民群眾生命財產安全的領域,探索實行懲罰性賠償等制度。深化“互聯網+監管”,加快構建全國一體化在線監管平臺,積極運用大數據、物聯網、人工智能等技術為監管賦能,探索形成市場主體全生命周期監管鏈。推動“雙隨機、一公開”監管和信用監管深度融合,完善按風險分級分類管理模式。在醫療、教育、工程建設等領域探索建立完善執業誠信體系。對新產業新業態實行包容審慎監管,建立健全平臺經濟治理體系。推動行業協會商會等建立健全行業經營自律規范,更好發揮社會監督作用。
(十二)依法保護各類市場主體產權和合法權益。構建親清政商關系,健全政府守信踐諾機制,建立政府承諾合法性審查制度和政府失信補償、賠償與追究制度,重點治理債務融資、政府采購、招投標、招商引資等領域的政府失信行為,暢通政府失信投訴舉報渠道,健全治理“新官不理舊賬”的長效機制。完善產權保護制度,強化知識產權保護,開展商標專利巡回評審和遠程評審,完善對商標惡意注冊和非正常專利申請的快速處置聯動機制,加強海外知識產權維權協作。規范罰款行為,全面清理取消違反法定權限和程序設定的罰款事項,從源頭上杜絕亂罰款。嚴格落實重大行政決策程序,增強公眾參與實效。全面建立重大政策事前評估和事后評價制度,推進評估評價標準化、制度化、規范化。
(十三)優化經常性涉企服務。加快建立健全高效便捷、優質普惠的市場主體全生命周期服務體系,健全常態化政企溝通機制和營商環境投訴處理機制。完善動產和權利擔保統一登記制度,有針對性地逐步整合各類動產和權利擔保登記系統,提升企業動產和權利融資便利度。持續優化企業辦稅服務,深化“多稅合一”申報改革,試行代征稅款電子繳稅并開具電子完稅證明。進一步提升不動產登記涉稅、繼承等業務辦理便利度。推進水電氣暖等“一站式”便捷服務,加快實現報裝、查詢、繳費等業務全程網辦。推進電子證照、電子簽章在銀行開戶、貸款、貨物報關、項目申報、招投標等領域全面應用和互通互認。推進公安服務“一窗通辦”。推行涉企事項“一網通辦”、“一照通辦”,全面實行惠企政策“免申即享”、快速兌現。
三、組織保障
(十四)加強組織領導和統籌協調。國務院辦公廳要統籌推進營商環境創新試點工作,牽頭制定改革事項清單,做好協調督促、總結評估、復制推廣等工作。司法部要做好改革的法治保障工作。國務院有關部門要結合自身職責,協調指導試點城市推進相關改革,為試點城市先行先試創造良好條件。有關省份人民政府要加大對試點城市的支持力度,加強政策措施銜接配套,依法依規賦予試點城市相關權限。各試點城市人民政府要制定本地區試點實施方案,堅持穩步實施,在風險總體可控前提下,科學把握改革的時序、節奏和步驟,推動創新試點工作走深走實,實施方案應報國務院辦公廳備案并向社會公布。試點城市轄區內開發區具備較好改革基礎的,可研究進一步加大改革力度,為創新試點工作探索更多有益經驗。
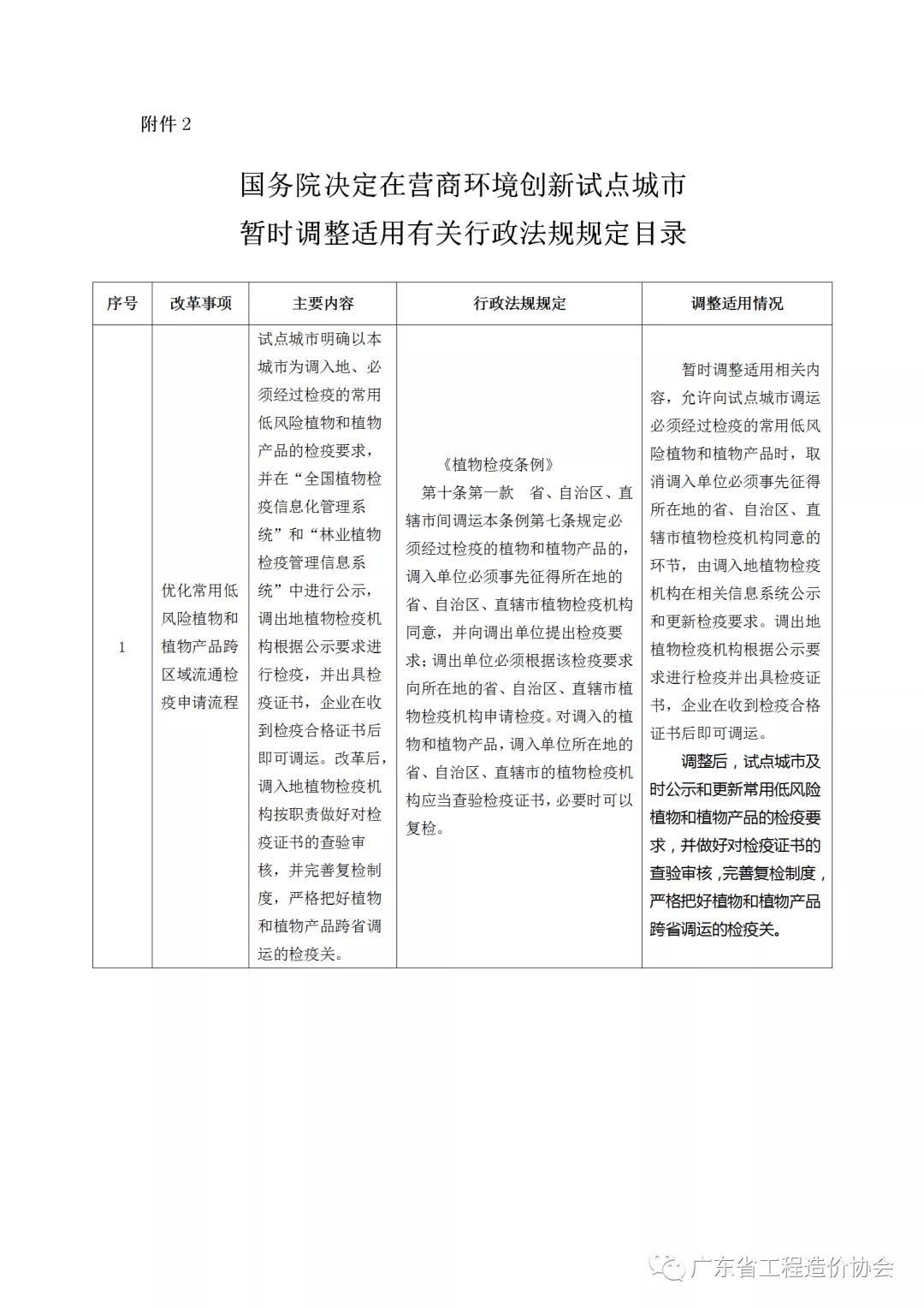
(十五)強化法治保障。按照重大改革于法有據的要求,依照法定程序開展營商環境創新試點工作。國務院決定,根據《全國人民代表大會常務委員會關于授權國務院在營商環境創新試點城市暫時調整適用〈中華人民共和國計量法〉有關規定的決定》,3年內在營商環境創新試點城市暫時調整適用《中華人民共和國計量法》有關規定;同時,在營商環境創新試點城市暫時調整適用《植物檢疫條例》等7部行政法規有關規定。國務院有關部門和有關地方人民政府要根據法律、行政法規的調整情況,及時對本部門和本地區制定的規章、規范性文件作相應調整,建立與試點要求相適應的管理制度。對試點成效明顯的改革舉措,要及時推動有關法律、法規、規章的立改廢釋,固化改革成果。
(十六)加強數據共享和電子證照應用支撐。加快打破信息孤島,擴大部門和地方間系統互聯互通和數據共享范圍。優化數據資源授權模式,探索實施政務數據、電子證照地域授權和場景授權,將產生于地方但目前由國家統一管理的相關領域數據和電子證照回流試點城市;對試點城市需使用的中央部門和單位、外地的數據和電子證照,由主管部門和單位通過數據落地或數據核驗等方式統一提供給試點城市使用。優化全國一體化政務服務平臺功能,推動更多數據資源依托平臺實現安全高效優質的互通共享。
(十七)做好滾動試點和評估推廣。國務院辦公廳會同有關方面根據試點情況,結合改革需要,適時擴大試點城市范圍。同時,建立改革事項動態更新機制,分批次研究制定改革事項清單,按照批量授權方式,按程序報批后推進實施,定期對營商環境創新試點工作進行評估,對實踐證明行之有效、市場主體歡迎的改革措施要及時在更大范圍復制推廣,對出現問題和風險的要及時調整或停止實施。試點中的重要情況,有關地方和部門要及時向國務院請示報告。
附件:
1.首批營商環境創新試點改革事項清單
2.國務院決定在營商環境創新試點城市暫時調整適用有關行政法規規定目錄
國務院
2021年10月31日



















來源 中國政府網 中央人民政府門戶網站
整理 廣東省工程造價協會
廣州新業建設管理有限公司版權所有 Copyright © 1995-2011 粵ICP備09007345號